CENDEKIA CENTER
YAYASAN BERKAH ILMU CENDEKIA
Pusat Kegiatan Belajar Masyarakat (PKBM) Berkah Ilmu Cendekia
Homeschooling Cendekia Homeschool
Taman Bacaan Masyarakat (TBM) Berkah Ilmu Cendekia
Program PKBM untuk belajar mandiri
LKP dengan pelatihan keterampilan praktis
Homeschooling fleksibel sesuai kebutuhan
Program Layanan
PENDIDIKAN KESETARAAN
Program belajar komunitas dengan pendekatan fleksibel dan menyenangkan.
KURSUS KOMPUTER
Pelatihan keterampilan praktis yang siap pakai untuk dunia kerja.
Belajar mandiri di rumah dengan bimbingan homeschooling terpercaya.
HOMESCHOOLING
TAMAN BACAAN MASYARAKAT (TBM)
Program belajar komunitas dengan pendekatan fleksibel dan menyenangkan.
PENDIDIKAN KEAKSARAAN
Pelatihan keterampilan praktis yang siap pakai untuk dunia kerja.
Belajar mandiri di rumah dengan bimbingan homeschooling terpercaya.
RUMAH TAHFIZH AL-QUR'AN (RTQ)
Tentang Cendekia Center
Menyatukan pendidikan dan keterampilan dalam satu wadah terpercaya di Batam.
150+
15
500+ Peserta
10+ Program
PENDAFTARAN
PAKET A (SETARA SD)
Fotocopy Akta Kelahiran : 5 lembar
Fotocopy Kartu Keluarga : 5 lembar
Materai 10.000 : 1 lembar
Map : 1 lembar
Uang pendaftaran : Rp. 50.000,-
Biaya Paket : : Rp. 1.000.000,-
SYARAT PENDAFTARAN PENDIDIKAN KESETARAAN
PAKET B (SETARA SMP)
Fotocopy Ijazah Terakhir : 5 lembar
Fotocopy KTP : 5 lembar
Fotocopy Kartu Keluarga : 5 lembar
Materai 10.000 : 1 lembar
Map : 1 lembar
Uang pendaftaran : Rp. 50.000,-
Biaya Paket : : Rp. 1.500.000,-
PAKET C (SETARA SMA)
Fotocopy Ijazah Terakhir : 5 lembar
Fotocopy KTP : 5 lembar
Fotocopy Kartu Keluarga : 5 lembar
Materai 10.000 : 1 lembar
Map : 1 lembar
Uang pendaftaran : Rp. 50.000,-
Biaya Paket : : Rp. 2.000.000,-
PAKET PERKANTORAN (Microsoft Office)
Fotocopy KTP : 2 lembar
Fotocopy Kartu Keluarga : 2 lembar
Map : 1 lembar
Uang pendaftaran : Rp. 50.000,-
Biaya Kursus : : Rp. 400.000,-
SYARAT PENDAFTARAN KURSUS KOMPUTER
Fotocopy KTP : 5 lembar
Fotocopy Kartu Keluarga : 5 lembar
Map : 1 lembar
Uang pendaftaran : Rp. 50.000,-
Biaya Kursus : : Rp. 600.000,-
PAKET DESAIN GRAFIS (Adobe Photoshop, Corel Draw)
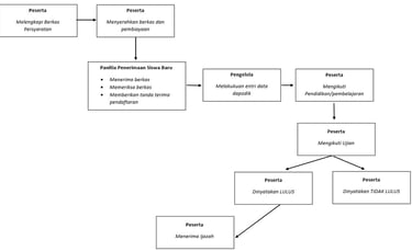
alur pendaftaran


Pengalaman belajar di Cendekia Center benar-benar mengubah cara saya melihat pendidikan.
Rina
★★★★★
Berlangganan Sekarang
Dapatkan info terbaru dan program eksklusif